易杭网络

加入阿里国际站,0门槛出海(1)
公司名称
*
姓名
*
手机号码
*
我已经阅读并同意 《隐私保护协议》
提交

买家真正想要什么?AI市调让买家需求从'模糊'到'清晰',生意增长200%!!!

5
发表时间:2025-12-02 09:27
图片


买家真正想要什么?

AI市调让买家需求从'模糊'到'清晰'

生意增长200%!!!



2025年工作和生活都随着AI的兴起和发展变化不少

一天突发奇想,我问AI

我是一个中国的制造工厂,想开启出海业务,面向B端买家,我需要获取哪些维度的信息来确保生意的正向进行

AI回复我的第一句话是

出海的第一步是,知道你的客户在哪里,以及他们需要什么


图片
图片



那么今天,分享给大家一个用AI做市场调研、了解买家需求的方法。


首先,我们做市场调研和买家需求的了解分析,本质上是为了知道我们自己的产品和服务,有多少是匹配买家和市场的,换句话讲,做市场调研,是为了明确自己的定位。那么,我们做市场调研需要了解哪方面的信息呢?



(1)市场规模与分布。


不只是看国家,更要看"市场机会点" 蛋糕较大的国家有哪些?近期上升、下降的国家有哪些?变化源自何处?



(2)买家的应用场景。


B端面向的可能是批发商、品牌商、C端零售的卖家,他们的购买目的不通,需求差异和价格敏感度、决策周期都有不同,那我们如何能吸引他们中的一种或是多种呢?另外,他们最终也是要把产品卖出去或是“用掉”,那么具体应用场景中的“痛点”和“痒点”是否就可能成为我们破局的方向呢?



(3)买家进口的偏好。


海外买家如果从中国进口,一般是什么价格、哪些产业带?了解了这些,我们才是知己知彼(同行)了!


综上,我们需要获取的信息主要:我们主营产品的海外国家市场分布如何?具体需求场景是什么?国内的同行都卖什么价格?接下来就可以召唤AI了。


↓↓↓

以前些天给一位商家做市调的问答举例,他们的主营产品是可视对讲机,就是在一些高端住宅社区门口和楼下会有的一个拨号面板,住户家门口会有一个电话机或是带屏幕的可进行通话、查看客人情况和开门功能。


第一个问题:可视门铃这个产品在海外哪些国家的需求最大,各个国家的关键需求、应用场景、关键参数分别如何?输出为表格的形式(方便对比观看)


图片

AI除了会把关键信息分类发给我,还会整合共性的需求和趋势


图片


把具体的需求复制粘贴到表格方便处理数据,认真读取之后我们可以看出来,不同地理环境、文化环境,会对当地的建筑形式有影响、对当地人的生活习惯和需求有影响,最后间接体现在产品的参数上。

比如美国建筑以独栋住宅为主,社会治安问题和发达的经济,智能家居、高品质、安全及隐私保障的需求就很明确了。再比如日本的老龄化和小型住宅公寓的现状,日本社会对可视对讲的需求,产品体积符合住宅尺寸(小和薄一些),适老化的需求,最重要的就是字大能看清、声音大且清晰能听清。




图片


第二个问题:以上国家的推广卖点、产品样式、关键词等分别是什么?

这个问题是将具体的应用场景和参数具象化,转换为平台发布产品时可以链接的表达(关键词描述)



图片


从第一个与AI的问答我们可以得出:美国对智能家居、高品质、安全性有很高需求,那么我产品的卖点是不是就围绕这几点来?另外,我英文不好,问问AI这些需求和卖点在该文化语境中该如何表达,在发产品的时候对应的描述也就有了。



图片


第三个问题:以上海外国家在中国进口的供应商分布、价格区间、自身优势分别如何?



图片


中国人常讲,知己知彼,百战不殆,前面两个问题我们了解了买家和市场,再了解下竞争对手,我们才能知道自己在什么位置,才能对比出来自己的核心优势。


以下得出了目标市场主要从中国进口的地区和价格,以及一些代表性品牌,一个深入的市调是可以再充分研究下对应代表品牌的主要产品线。我一个外行人对很多产品实际上是不懂的,就不再班门弄斧啦,给大家的启发就到这里~



图片

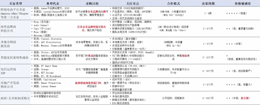
附→ 我们也一样可以问下AI该产品的主要B端买家 画像如何,便于我们更好地决策哪些买家和市场是我们更匹配的,进而进行该画像买家的针对性产品表达与业务接待。


图片


文字:来琳
排版:Nana



图片


分享到: